为学之道,莫先于穷理;穷理之要,必在于读书。法学求知之路,道阻且长,建立知识体系,丰富法学素养,应当广泛阅读;自出文章机杼,发掘创新观点,需要辩证思考。法学院研究生会学术与创新中心特此推出“法研荐读”栏目,邀请法学院教师与同学来推荐分享阅读书籍,希望与大家一同在阅读中交流成长。
与友书话,畅听哲思。本期“法研荐读|朋辈篇”中,我们邀请到法学院2023级法律硕士(非法学)专业的王慧秀同学作为“南法说书人”,为大家介绍富勒的《法律的道德性》一书,供同学们阅读参考,欢迎点击下方按钮收听。
[美]朗·富勒:《法律的道德性》




01 内容概要

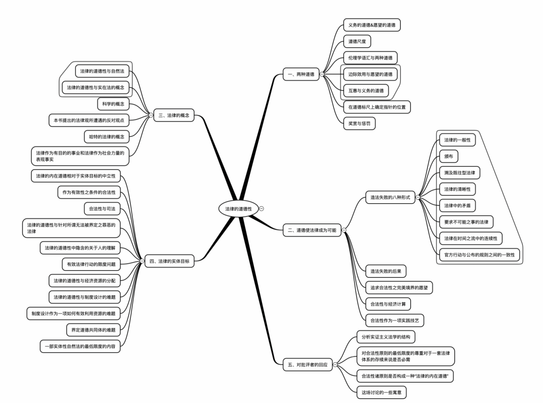
《法律的道德性》一书以法律与道德的关系为线索,由富勒在其1963年4月在耶鲁大学法学院几次讲座的讲稿基础上扩充而成。第二次世界大战后,纽伦堡审判事件等关于战犯处置和纳粹政府执政期间法律效力的亟待解决的问题使自然法重新进入了大众的视野,使人们对实证主义的“恶法亦法”主张提出了质疑。作为二十世纪法律与道德关系论战中的一方代表,富勒继承并发展了自然法中一脉相承的观念——法律与道德接近结合。与古典自然法强调正义、公正等外在道德的价值因素不同,富勒区分了法律的内在道德和外在道德,提出道德的特质存在于法律的内在道德,并在本书中系统阐述。
首先,富勒在第一章中对道德的两种分类进行了梳理,并联系经济学理论阐明了两种道德间的联系和界分。
第二章中,富勒通过失败的改革家雷克斯王的寓言生动地说明了造法失败的八种形式,借此引出了法律的内在道德的概念,并一一展开说明。同时,富勒联系第一章中两种道德的分类,将法律的内在道德定义为对合法性持续追求的愿望的道德。通过法律内在道德和法律外在道德的区分,富勒对自然法传统进行了革新。
随后,富勒在第三章中重新审视了法律的概念,借助与反对观点的概念区分和反驳,他将法律定义为有目的的事业,并在一般意义上阐明前两章提出的分析框架和其他法哲学流派间的关系。
在第四章中,富勒对前三章逐步建构的法律内在道德的性质进行了分析。他认为法律内在道德的概念不同于法律的外在道德,是价值中立的,并将法律的内在道德融入实践中对制度设计的思考,得出实体性自然法的最低限度内容。
此外,针对哈特对该书的书评,1969年富勒在该书第二版中增添了“对批判者的回复”一章,从两派观点的出发点分歧入手,指出了两派间无法相互理解的根本原因,并通过进一步分析重申了合法性原则的道德属性,试图使新分析法学派学者对法律概念进行重新思考。
02名家点评
在这样一个诱惑很多的时代,要做到读最好的书,灵魂向上走是十分难得。每一本书都有它的价值,而且价值各不相同。虽然今天的《法律的道德性》也许不是最好的书,但是对于我来说还是很有意义的。——季卫东
富勒对法律内在道德的关注以及对它各项具体要求的详尽阐述,就是为了给人类法律事业中的权力运行提供一种切实可行的约束力,以避免使法律事业蜕变为权力恣意的产物。——孙笑侠
03南法感想
这本书诞生的背景是二十世纪著名的“哈富论战”,论战的核心是法律与道德的关系这个古老的法哲学命题。哈特认为法律与道德相互分离,只有这样法律才能保证其独立性,他把关注点放在“法律是什么”上。富勒认为法律与道德紧密相连,两者之间具有内在统一性,把关注点放在“法律应该是什么”上。这场论战本无对错,富勒在本书第五章中引用了哈特的一句话:“‘我们在法理学中的出发点和旨趣是如此不同’,以至于他和我‘注定永远无法理解对方的作品’。”富勒个人也指出两人之间产生分歧的根源在于出发点不同,“它不取决于论辩者们说了什么,而是取决于他们认为没有必要说出来的东西;默许的假定而不是明示的原则决定着这场讨论。”哈特并没有完全否定道德,只是在论述的时候“认为没有必要说出来”,而富勒也只是把实证主义者悄悄隐藏在自己理论背后的价值取向公开表达出来。
“法律的内在道德”被富勒具体化为八项原则。这八项原则对应着八个目的,他们之间相互妥协、相互作用最终达成一致目的——使人们的行为服从规则治理。“使人们的行为服从规则治理”也可以看作是富勒所理解和定义的法律的概念。这一法律概念是富勒在与其他法律哲学流派的对比当中明确提出的。“我坚持将法律看作是一种目的性事业,它的成功依赖于经营这一事业的人的精力、洞见、智力及意识,并且因为这种依赖,注定了在某种程度上总是无法完全达到它的目的。与此观点相对的一种观点认为法律必须被看作社会权威或权力的一种显见事实,人们应该研究它是什么及做什么,而不是它试图做什么或成为什么”,法律并不是一种政府向社会单项投射的活动,法律是建立在政府与社会之间良性互动的基础之上的。对于法律来说,官方行动与其所颁布的法律必须保持一致性,否则所带来的后果就是对于法律本身合法性的损害,以及对于整个社会运行体系所造成的伤害。我想,这也是这本书给我们带来的重要启示。
今天的“法研荐读”栏目就到这里啦~最后让我们一起来欣赏富勒《法律的道德性》一书中的经典段落!
(视频图片素材选自纪录片《大法官金斯格》)
资料来源 | 网络
资料搜集 | 赵海雯 刘晓丽 王慧秀
音视频 | 王慧秀
统稿 | 于治伟 方向 房明清
责编 | 李萌 俞优扬 张佳欣